误区五:供电相数越多就是好主板?
作为计算机各硬件子系统的工作平台,主板承载着电流和数据流两大流量。由于处理器在电脑中起至关重要的作用,因此主板处理器供电部分设计的优劣,直接影响到整机工作的稳定性和安全性。而在选购主板中,我们常常会提到一个重要的参考,这就是处理器供电相数。

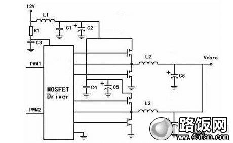
处理器供电升级方案
谈到供电的相数,很多人会提出“相数越多的主板提供的电流就越大,主板也就越好”的观点。这种观点只考虑了数量,而未考虑质量的观点显然是错误的。由于设计、料件和布线的不同,一相供电电路所能承载的电流大小就会有所差异。

这样的处理器供电,我们真的用的上吗?
对于目前的H61主板,由于更多搭配32nm的处理器(酷睿i3 2100处理器设计TDP 65W),因此采用6相供电已经足够,即使对比12相供电,6相供电所承受的电流已经足够小了。事实上,更多的供电相数,往往会由于供电元件的阻抗问题而导致处理器供电效率的降低。而为了解决这一问题,现在销售的主板均加入了节能技术,在处理器负载较低的情况下关闭一部分供电电路。一款拥有12相供电电路的主板,实际工作中很有可能只使用了6相或者更少的供电相数。

主板一般拥有6相供电完全就足够
正确观点:
处理器供电相数、用料的优劣直接影响到了处理器供电的稳定,在整机长时间使用时,起到了关键作用。但这并不意味着处理器供电相数越多越好,对于大部分主板,6相供电足以满足非超频状态下处理器的供电需求,同时高转换效率,在无形之中帮助用户节省了电费开支。
误区六:PCB颜色决定主板优劣?
很多网友喜欢根据PCB基板的颜色来判断主板的优劣。事实上主板颜色与性能并无直接关系。PCB板表面的颜色实际上是一种阻焊剂(也称阻焊漆)的颜色,其作用是防止电器原件在焊接过程中出现错焊,同时它还有另一个作用,就是防止焊接元器件在使用过程中线路氧化和腐蚀,减少故障率。

主板布线清晰的褐色PCB依旧保持了良好的卖相
事实上颜色过深,往往会提高主板的检验和维修难度。以最早出现的黑色PCB基板为例。在洗PCB的过程中,黑色是最容易造成色差的,如果PCB工厂使用的原料和自作工艺稍有偏差,就会因为色差造成PCB不良率的升高。由于黑色PCB的电路走线难以辨认会增加后期维修和Debug的难度,一般主板厂商不会轻易用黑色PCB。因此我们看到,即使是军工、工业产品这样对品质要求极高的产品也只使用了绿色PCB基板。

服务器主板只采用了绿色PCB基板
那为什么还要使用黑色PCB基板呢?笔者认为主要原因还是为了增加产品的视觉效果。显然,主板厂商在维修过程中尝到了黑色PCB基板低色差的苦头,纷纷弃用了黑色PCB,转而使用了兼顾良好卖相同时又能清晰识别主板布线的咖啡色PCB基板。
本文地址:http://www.45fan.com/a/diannaopindao/4550.html
