Python sns.distplot()方法的使用方法
#displot参数如下 sns.distplot(a, bins=None, hist=True, kde=True, rug=False, fit=None, hist_kws=None, kde_kws=None, rug_kws=None, fit_kws=None, color=None, vertical=False, norm_hist=False, axlabel=None, label=None, ax=None)
- hist: 控制是否显示条形图,默认为True
- kde: 控制是否显示核密度估计图,默认为True
- rug: 控制是否显示观测的小细条(边际毛毯)默认为false
- fit: 设定函数图像,与原图进行比较
- axlabel: 设置x轴的label
- label : 没有发现什么作yong.
- ax: 图片位置
import matplotlib.pyplot as plt
import numpy as np
import pandas as pd
import seaborn as sns
sns.set() #切换到sns的默认运行配置
import warnings
warnings.filterwarnings('ignore')
x=np.random.randn(100)
sns.distplot(x)
![[外链图片转存失败,源站可能有防盗链机制,建议将图片保存下来直接上传(img-YCj2zRDg-1618559958323)(output_4_1.png)]](/upload/2022-03-08/1CTTbpiZTq5AOk4p.png)
sns.distplot(x,kde=False)
<AxesSubplot:>

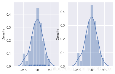
norm_hist:若为True, 则直方图高度显示密度而非计数(含有kde图像中默认为True)
#norm_hist fig,axes=plt.subplots(1,2) sns.distplot(x,norm_hist=True,kde=False,ax=axes[0]) #左图 sns.distplot(x,kde=False,ax=axes[1]) #右图
<AxesSubplot:>
![[外链图片转存失败,源站可能有防盗链机制,建议将图片保存下来直接上传(img-hhQvZHPj-1618559958340)(output_7_1.png)]](/upload/2022-03-08/1CTTbpkXrT1qUuDX.png)
通过hidt和kde参数调节是否显示直方图和核密度估计((默认hist,kde均为True)
fig,axes = plt.subplots(1,3) # 创建一个1行3列的图片 sns.distplot(x,ax=axes[0]) # ax=axex[0]表示该图片在整个画板中的位置 sns.distplot(x,hist=False,ax=axes[1]) #不显示直方图 sns.distplot(x,kde=False,ax=axes[2]) #不显示核密度
<AxesSubplot:>
![[外链图片转存失败,源站可能有防盗链机制,建议将图片保存下来直接上传(img-C6l6XyEZ-1618559958346)(output_9_1.png)]](/upload/2022-03-08/1CTTbpmgW21jAqKe.png)
rag:控制是否生成观测数值的小细条
#rag fig,axes=plt.subplots(1,2) sns.distplot(x,rug=True,ax=axes[0]) #左图 sns.distplot(x,ax=axes[1]) #右图
<AxesSubplot:ylabel='Density'>
![[外链图片转存失败,源站可能有防盗链机制,建议将图片保存下来直接上传(img-KJL1B4rI-1618559958349)(output_11_1.png)]](/upload/2022-03-08/1CTTbpnDbG1YreZm.png)
fit:控制拟合的参数分布图形,能够直观地评估它与观察数据的对应关系(黑色线条为确定的分布)
#fit from scipy.stats import * sns.distplot(x,hist=False,fit=norm) #拟合标准正态分布
<AxesSubplot:ylabel='Density'>
![[外链图片转存失败,源站可能有防盗链机制,建议将图片保存下来直接上传(img-iVnv4pVs-1618559958351)(output_13_1.png)]](/upload/2022-03-08/1CTTbppeQU58bwNe.png)
bins:int或list,控制直方图的划分
#bins fig,axes=plt.subplots(1,2) sns.distplot(x,kde=False,bins=20,ax=axes[0]) #分成20个区间 sns.distplot(x,kde=False,bins=[x for x in range(4)],ax=axes[1]) #以0,1,2,3为分割点,形成区间[0,1],[1,2],[2,3],区间外的值不计入。

vertical / color 参数
# sns.distplot(x,vertical=True,color="y")
![[外链图片转存失败,源站可能有防盗链机制,建议将图片保存下来直接上传(img-TLdzzMle-1618559958389)(output_17_1.png)]](/upload/2022-03-08/1CTTbprp8s69HBTS.png)
总结
到此这篇关于Python sns.distplot()方法使用的文章就介绍到这了,更多相关sns.distplot()方法使用内容请搜索以前的文章或继续浏览下面的相关文章希望大家以后多多支持!
若文章对您有帮助,帮忙点个赞!

(微信扫码即可登录,无需注册)