MIUI体验版、开发版、稳定版、内测版之间有什么区别?
手机发烧友、尤其是小米手机的用户一定都为自己的手机刷过各种版本的MIUI,那么你知道MIUI体验版、开发版、稳定版、内测版之间有什么区别吗?下面这张图详细阐述了MIUI各个版本之间的区别。
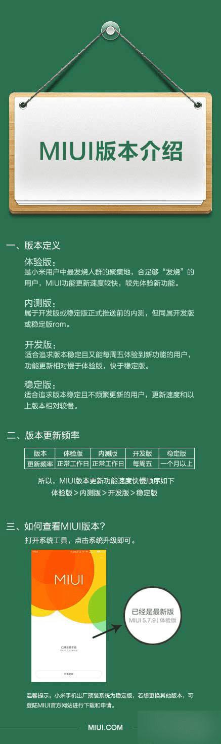
首先是版本定义:
体验版:是小米用户中最发烧人群的聚集地,适合足够“发烧”的用户,MIUI功能更新速度较快,较先体验新功能。
内测版:属于开发版或稳定版正式推送前的内存,但同属开发版或者稳定版ROM。
开发版:适合追求版本稳定且又能每周五体验到新功能的用户,功能更新相对慢于体验版,快于稳定版。
稳定版:适合追求版本稳定且不频繁更新的用户,更新速度和以上版本相对较慢。
版本更新频率:
体验版:正常工作日;内测版:正常工作日;开发版:每周五;稳定版:一个月以上。
怎么查看MUI版本?
打开系统工具,点击系统升级即可。

本文地址:http://www.45fan.com/a/luyou/16715.html
