重复设计在排版中的的详细运用及介绍
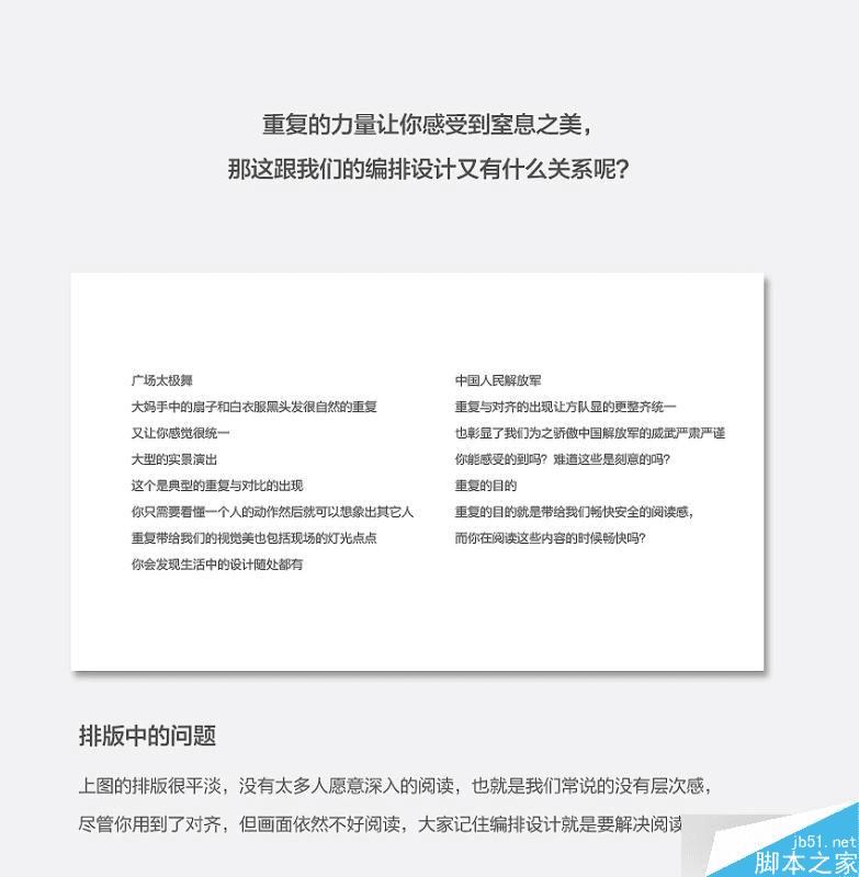
今天为大家分享重复设计在排版中的运用,教程很不错,对于不了解排版的朋友间的快速的从文章中了解排版。推荐过来和路饭的朋友们一起分享,一起学习了,希望能对大家有所帮助!











教程结束,以上就是重复设计在排版中的运用,大家学会了吗?希望能对大家有所帮助!
本文地址:http://www.45fan.com/a/question/29436.html
重复设计在排版中的的详细运用及介绍
今天为大家分享重复设计在排版中的运用,教程很不错,对于不了解排版的朋友间的快速的从文章中了解排版。推荐过来和路饭的朋友们一起分享,一起学习了,希望能对大家有所帮助!











教程结束,以上就是重复设计在排版中的运用,大家学会了吗?希望能对大家有所帮助!