UI设计的单位总结
这篇教程是向路饭是向路饭的朋友介绍学UI设计必须要了解的单位,教程很不错,很值得学习,希望能给刚入行的新人们有一些帮助,推荐过来,希望能对大家有所帮助!
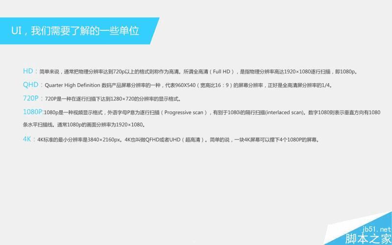
以下是一些单位的常识解释~









教程结束,以上就是学UI设计必须要了解的单位总结,希望这篇教程能对大家有所帮助!
本文地址:http://www.45fan.com/a/question/29582.html
UI设计的单位总结
这篇教程是向路饭是向路饭的朋友介绍学UI设计必须要了解的单位,教程很不错,很值得学习,希望能给刚入行的新人们有一些帮助,推荐过来,希望能对大家有所帮助!
以下是一些单位的常识解释~









教程结束,以上就是学UI设计必须要了解的单位总结,希望这篇教程能对大家有所帮助!