45fan.com - 路饭网

搜索: 您的位置主页 > 网络频道 > 阅读资讯:如何调整word表格中文字行距?

如何调整word表格中文字行距?

2016-01-09 17:13:30 来源:www.45fan.com 【

如何调整word表格中文字行距?

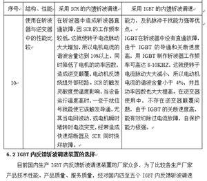
word表格中的文字不能直接调整行距,虽然可以通过改变行高来更改表格的大小,但会造成文字两端出现大段空白区域,影响整篇文档的效果,如图1:
 
如何调整word表格中文字行距?
 
图1
 
不过我们可以用另外的办法调整表格中文字的行距,若要将表格中文字的行距调整为与文档其他部分文字的行距相同,先将表格中文字连同文档其他部分文字一同选中,单击右键,选择“段落”,如图2:
 
如何调整word表格中文字行距?
 
图2
 
然后设置行距,例如设置为1.5倍,如图3:
 
如何调整word表格中文字行距?
 
图3
 
点击“确定”后会看到效果,现在看起来比当初协调了,如图4:
 
图4
 
如何调整word表格中文字行距?
 
有时为了更改表格的大小,需要表格中的文字与文档其他部分文字的行距不同,这时可以在表格后插入一个回车,然后将表格内容连同回车符一同选中,右键单击,选择“段落”,如图5:
 
如何调整word表格中文字行距?
 
图5
 
在行距中选择“固定值”,在“设置值”中输入数值,如20磅,如图6:
 
如何调整word表格中文字行距?
 
图6
 
确定后可看到,20磅行距时的表格高度比1.5倍行距时变小了,但表格中内容看起来仍然比较协调,这在需要对表格高度进行调整而又不更改表格中内容时很有用 ,最后删除刚才插入的回车符即可,如图7:
 
如何调整word表格中文字行距?
 
图7
 

本文地址:http://www.45fan.com/a/question/34723.html
Tags: word 表格 调整
编辑:路饭网
关于我们 | 联系我们 | 友情链接 | 网站地图 | Sitemap | App | 返回顶部