45fan.com - 路饭网

搜索: 您的位置主页 > 网络频道 > 阅读资讯:UC3842的工作原理的详细介绍

UC3842的工作原理的详细介绍

2016-02-10 08:04:44 来源:www.45fan.com 【

UC3842的工作原理的详细介绍

2008/11/20 02:55
 
电流控制型脉宽调制器UC3842工作原理及应用
 
UC3842是美国Unitrode公司(该公司现已被TI公司收购)生产的一种高性能单端输出式电流控制型脉宽调制器芯片,可直接驱动双极型晶体管、MOSFEF 和IGBT 等功率型半导体器件,具有管脚数量少、外围电路简单、安装调试简便、性能优良等诸多优点,广泛应用于计算机、显示器等系统电路中作开关电源驱动器件。
 
1 UC3842 内部工作原理简介
 
图1 示出了UC3842 内部框图和引脚图,UC3842 采用固定工作频率脉冲宽度可控调制方式,共有8 个引脚,各脚功能如下:
 
①脚是误差放大器的输出端,外接阻容元件用于改善误差放大器的增益和频率特性;
 
②脚是反馈电压输入端,此脚电压与误差放大器同相端的2.5V 基准电压进行比较,产生误差电压,从而控制脉冲宽度;
 
③脚为电流检测输入端, 当检测电压超过1V时缩小脉冲宽度使电源处于间歇工作状态;
 
④脚为定时端,内部振荡器的工作频率由外接的阻容时间常数决定,f=1.8/(RT×CT);
 
⑤脚为公共地端;
 
⑥脚为推挽输出端,内部为图腾柱式,上升、下降时间仅为50ns 驱动能力为±1A ;
 
⑦脚是直流电源供电端,具有欠、过压锁定功能,芯片功耗为15mW;
 
⑧脚为5V 基准电压输出端,有50mA 的负载能力。
 
UC3842的工作原理的详细介绍
 
图1 UC3842 内部原理框图
 
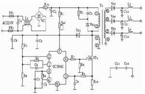
2 UC3842 组成的开关电源电路
 
图2 是由UC3842 构成的开关电源电路,220V 市电由C1、L1 滤除电磁干扰,负温度系数的热敏电阻Rt1 限流,再经VC 整流、C2 滤波,电阻R1、电位器RP1 降压后加到UC3842 的供电端(⑦脚),为UC3842 提供启动电压,电路启动后变压器的付绕组③④的整流滤波电压一方面为UC3842 提供正常工作电压,另一方面经R3、R4 分压加到误差放大器的反相输入端②脚,为UC3842 提供负反馈电压,其规律是此脚电压越高驱动脉冲的占空比越小,以此稳定输出电压。④脚和⑧脚外接的R6、C8 决定了振荡频率,其振荡频率的最大值可达500KHz。R5、C6用于改善增益和频率特性。⑥脚输出的方波信号经R7、R8 分压后驱动MOSFEF 功率管,变压器原边绕组①②的能量传递到付边各绕组,经整流滤波后输出各数值不同的直流电压供负载使用。电阻R10 用于电流检测,经R9、C9 滤滤后送入UC3842 的③脚形成电流反馈环. 所以由UC3842 构成的电源是双闭环控制系统,电压稳定度非常高,当UC3842 的③脚电压高于1V 时振荡器停振,保护功率管不至于过流而损坏。
 
UC3842的工作原理的详细介绍
 
图2 UC3842 构成的开关电源
 
3 电路的调试
 
此电路的调试需要注意:一是调节电位器RP1使电路起振,起振电流在1mA左右;二是起振后变压器③④绕组提供的直流电压应能使电路正常工作,此电压的范围大约为11~17V 之间;三是根据输出电压的数值大小来改变R4,以确定其反馈量的大小;四是根据保护要求来确定检测电阻R10 的大小,通常R10 是2W、1Ω以下的电阻。
 
 
 
电流控制型脉宽调制器UC3842在开关电源中的应用
 
开关稳压电源被誉为“新型高效节能电源”,它代表着稳压电源的发展方向。由于内部器件工作在高频开关状态,因此本身消耗的能量极低,电源效率可以达到80%以上,比串连调整线性稳压电源的效率提高近一倍。随着电源技术的飞速发展,开关稳压电源正朝着小型化、高频化、集成化的方向发展,高效率的开关稳压电源已得到越来越广泛的应用。本文首先概述开关稳压电源的基本工作原理,接着介绍电流型脉宽调制器UC3842芯片,着重论述了UC3842在开关稳压电源中的应用,并以一个实际应用实例分析了电源电路的构成和参数计算。
 
开关电源的基本工作原理
 
相对于线性稳压电源功耗较大的缺点,开关电源的效率可达90%以上,而且造价低、体积校开关电源的工作原理如图1所示,它由调整管、滤波电路、比较器、三角波发生器、比较放大器和基准源等构成。
 
在图1中,三角波发生器的输出波形加到比较器的反相端,其同相端接比较放大器的输出Vf。当三角波的幅度小于比较器的同相输入时,比较器输出高电平,对应调整管导通的时间为ton。反之,当三角波的幅度大于比较器的同相输入时,对应调整管的截至时间为toff。为了稳定电压输出,按电压负反馈方式引入反馈,以确定基准源和比较放大器之间的联系。假设输出电压增加,则FVo增加,比较放大器的输出Vf减小,那么比较器的输出波形中toff增加,从而使调整管的导通时间减小,输出电压下降,起到稳压的作用。如果忽略电感的直流电阻,那么输出电压Vo为调整管发射极电压Ve的平均分量,于是有:
 
其中,q为占空比。在输入电压一定的时候,输出电压与占空比正比,通过改变比较器输出波形的占空比就可以控制输出电压的幅值。
 
UC3842的工作原理的详细介绍
 
图1 开关电源的工作原理
 
 
 
UC3842的工作原理
 
UC3842是美国Unitorde公司生产的一种性能优良的电流控制型脉宽调制芯片。该调制器单端输出,能直接驱动双极型的功率管或场效应管。其主要优点是管脚数量少,外围电路简单,电压调整率可达0.01%,工作频率高达500kHz,启动电流小于1mA,正常工作电流为5mA,并可利用高频变压器实现与电网的隔离。该芯片集成了振荡器、具有温度补偿的高增益误差放大器、电流检测比较器、图腾柱输出电路、输入和基准欠电压锁定电路以及PWM锁存器电路。其内部结构及基本外围电路如图2所示。
 
UC3842的工作原理的详细介绍
 
图2 UC3842的内部结构及基本外围电路
 
 
 
UC3842是8脚的双列直插的封装形式。如图2所示:
 
第1脚为补偿脚,内部误差放大器的输出端,外接阻容元件以确定误差放大器的增益和频响。
 
第2脚是反馈脚,将采样电压加到误差放大器的反相输入端,再与同相输入端的基准电压进行比较,产生误差电压,控制脉冲的宽度。
 
第3脚为电流传感端,在功率管的源极串接一个小阻值的采样电阻,构成过流保护电路。当电源电压异常时,功率管的电流增大,当采样电阻上的电压超过1V时,UC3842就停止输出,有效地保护了功率管。
 
第4脚为锯齿振荡器外部定时电阻R与定时电容C的公共端。
 
第5脚为地。
 
第6脚为图腾柱式输出电压,当上面的三极管截止的时候下面的三极管导通,为功率管关断时提供了低阻抗的反向抽取电流回路,加速了功率管的关断。
 
第7脚为输入电压,开关电源启动的时候需要在该引脚加一个不低于16V的电压,芯片工作后,输入电压可以在10~30V之间波动,低于10V时停止工作。
 
第8脚为内部5.0V的基准电压输出,电流可达50mA。
 
电路上电时,外接的启动电路通过引脚7提供芯片需要的启动电压。在启动电源的作用下,芯片开始工作,脉冲宽度调制电路产生的脉冲信号经6脚输出驱动外接的开关功率管工作。功率管工作产生的信号经取样电路转换为低压直流信号反馈到3脚,维护系统的正常工作。电路正常工作后,取样电路反馈的低压直流信号经2脚送到内部的误差比较放大器,与内部的基准电压进行比较,产生的误差信号送到脉宽调制电路,完成脉冲宽度的调制,从而达到稳定输出电压的目的。如果输出电压由于某种原因变高,则2脚的取样电压也变高,脉宽调制电路会使输出脉冲的宽度变窄,则开关功率管的导通时间变短,输出电压变低,从而使输出电压稳定,反之亦然。锯齿波振荡电路产生周期性的锯齿波,其周期取决于4脚外接的RC网络。所产生的锯齿波送到脉冲宽度调制器,作为其工作周期,脉宽调制器输出的脉冲周期不变,而脉冲宽度则随反馈电压的大小而变化。
 
实际应用电路
 
UC3842的工作原理的详细介绍
 
图3 开关稳压电源系统总体框图
 
 
 
根据UC3842的特点,设计一个30~36V可调的开关型稳压电源,其总体结构框图如图3所示。
 
交流输入后通过整流滤波得到直流电压,经过LM317后获得16.5V的直流电压,作为UC3842芯片的启动电压。芯片启动后通过脉宽调制控制功率管的开关从而实现稳压输出。控制电路的核心是UC3842,其后级的高速开关功率管要求满足一定的耐压值和足够大的额定电流。这里可以选用IRF540,其耐压值高达100V,额定电流可以达到33A。高频变压器的升压系数为1.2,采用双桥间距为0.3mm的铁氧铁芯,由直径0.65mm的铜丝绕制而成。高频变压器出来的脉动直流电压,先通过二极管整理,再通过3个50V/3300μF的电解电容,和由一个33μH电感和2个104的电容构成∏型滤波器进行滤波后输出。其UC3842的核心电路如图4所示。
 
UC3842的工作原理的详细介绍
 
图4 UC3842的核心电路图
 
 
 
如图4所示,UC3842的工作频率由4脚和8脚间的RT和CT决定的。理论上,其内部的振荡频率最高可达500kHz。在本系统中RT和CT分别选用了10kΩ和0.045μF,根据公式:
 
可以计算得其工作频率约为40kHz,符合开关电源的要求。在UC3842的2脚处接上一个10kΩ的电位器,通过调节电位器的阻值改变反馈电压,使脉宽的占空比发生变化,从而可以实现输出电压30~36V的连续可调变化。
 
结语
 
利用UC3842设计的电流制型脉宽调制开关稳压电源,克服了电压控制型脉宽调制开关稳压电源频响慢、电压调整率和负载调整率低的缺点,电路结构简单,成本低、体积孝易实现。该稳压电源是目前实用和理想的稳压电源,具有很大的发展前景。
 
相关文章:
 
用UC3842设计开关电源的几个技巧
 
低成本、高可靠性的电动自行车充电器制作
 
开关集成电路TL494介绍及其应用
 
PWM控制芯片SG3525功能简介
 
LM324功能应用简介
 
LM339功能应用简介
 
编码解码芯片PT2262/PT2272芯片原理
 
12位逐次比较型模数A/D转换器
 
编码译码集成电路VD5026/VD5027
 
8位数模D/A转换器DAC0832
 
蓝牙收发芯片RF2968的原理及应用
 
市场上最常用的两款电动车充电器电路原理及维修
 
常用发射三极管的参数
 

本文地址:http://www.45fan.com/a/question/38696.html
Tags: 工作 原理 UC3842
编辑:路饭网
关于我们 | 联系我们 | 友情链接 | 网站地图 | Sitemap | App | 返回顶部