Python logging的基础内容介绍
最近有个需求是把以前字符串输出的log 改为json 格式,看了别人的例子,还是有些比较茫然,索性就把logging 整个翻了一边,做点小总结.
初看log
在程序中, log 的用处写代码的你用你知道,log 有等级,DEBUG, INFO,...之类,还会记录时间,log 发生的位置,在Python 中用的多的就是logging 这个标准库中的包了.当打log 的时候究竟发生了什么? 是如何把不同级别的log 输出到不同文件里,还能在控制台输出.......
最简单的用法
import logging
logging.basicConfig(format='%(levelname)s:%(message)s', level=logging.DEBUG)
logging.debug('This message should go to the log file')
logging.info('So should this')
logging.warning('And this, too')
1,第一行导入包 2,第二行利用basicConfig 对输出的格式,和输出级别做了限制 3, 后面分别输出了三条不同级别的 log
Logging Levels

共有几个等级, 每个等级对应一个Int 型整数 ,每个等级都会有一个方法与之对应,这样输出的内容就有了不同的等级.
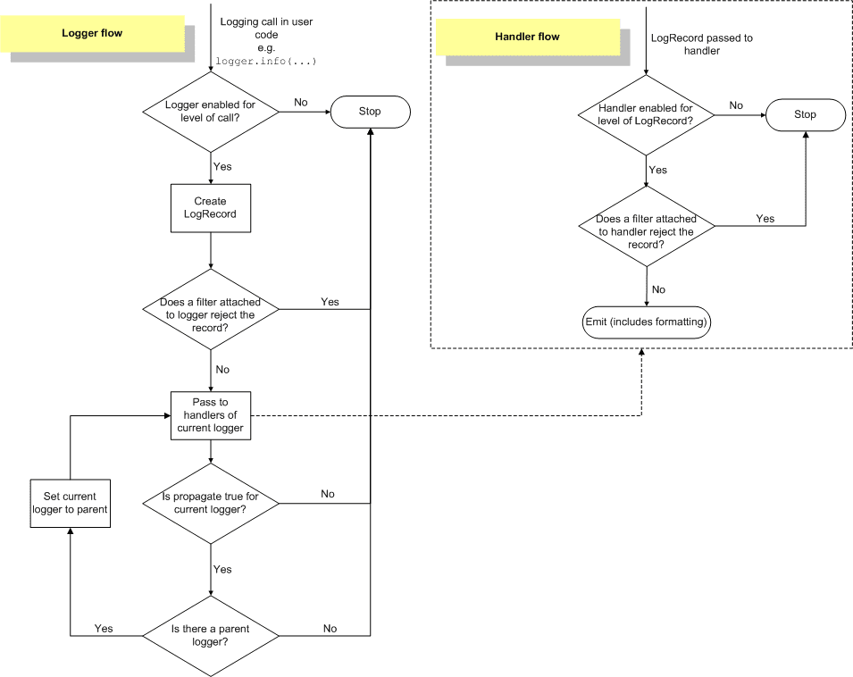
logger 流程,

整个过程,还是不是很详细,贴个图吧, 现在看还太早,也说不清真个过程到底发生了什么,先放着,回头来看会比较好懂. loger flow
读代码
代码结构
logging 在源码中有三个文件,结构如下:
├── config.py
├── handlers.py
└── __init__.py
_int.py中实现了基础功能,主要的逻辑就在这个文件中 handlers.py 是一些Handlers (用处后面会明白)用起来很方便的. config.py 是对配置做处理的方法.
objects
LogRecord Objects
每一次log 都会实例化一个Record 对象,这个对象有很多属性,最后对LogRecord 做一下format 就输出了,格式化的log ,里面就基本就是这个对象的属性了。
class LogRecord(object):
def __init__(self, name, level, pathname, lineno,
msg, args, exc_info, func=None):
ct = time.time()
self.name = name
self.msg = msg
if (args and len(args) == 1 and isinstance(args[0], collections.Mapping)
and args[0]):
args = args[0]
self.args = args
self.levelname = getLevelName(level)
self.levelno = level
self.pathname = pathname
try:
self.filename = os.path.basename(pathname)
self.module = os.path.splitext(self.filename)[0]
except (TypeError, ValueError, AttributeError):
self.filename = pathname
self.module = "Unknown module"
self.exc_info = exc_info
self.exc_text = None # used to cache the traceback text
self.lineno = lineno
self.funcName = func
self.created = ct
self.msecs = (ct - long(ct)) * 1000
self.relativeCreated = (self.created - _startTime) * 1000
if logThreads and thread:
self.thread = thread.get_ident()
self.threadName = threading.current_thread().name
else:
self.thread = None
self.threadName = None
if not logMultiprocessing:
self.processName = None
else:
self.processName = 'MainProcess'
mp = sys.modules.get('multiprocessing')
if mp is not None:
try:
self.processName = mp.current_process().name
except StandardError:
pass
if logProcesses and hasattr(os, 'getpid'):
self.process = os.getpid()
else:
self.process = None
def __str__(self):
return '<LogRecord: %s, %s, %s, %s, "%s">'%(self.name, self.levelno,
self.pathname, self.lineno, self.msg)
def getMessage(self):
pass
看代码就发现, 这个类没做什么事情,就是一个model 而已, 有一个得到msg 的方法
Formatter Objects
Formatter 就是对Record 专门格式化的对象,它有一个format 方法,我们实现这个方法就能 做到不同的输出,我的需求是做json 格式的log 其实关键就在写一个Formatter 就好了
class Formatter(object):
converter = time.localtime
def __init__(self, fmt=None, datefmt=None):
if fmt:
self._fmt = fmt
else:
self._fmt = "%(message)s"
self.datefmt = datefmt
def formatTime(self, record, datefmt=None):
pass
def formatException(self, ei):
pass
def usesTime(self):
return self._fmt.find("%(asctime)") >= 0
def format(self, record):
pass
删掉源代码中的实现细节,这个类里面主要的是format 方法,这是默认最基本的Formater ,还有专门对exception ,时间做格式化的方法。具体是哪个,看方法名就很清楚了,具体每个方法怎么实现的,一眼也就懂了。fmt 是制定格式化的,具体怎么指定在最基础的用法中就有例子,datefmt 是对时间格式的指定。
Filter Objects
这个类是Logger 和Handler 的基类,主要有一个Filter 方法,和一个filters 属性
Handler Objects
叫Handler 的类还真的不少,在SocketServer 中也有看到,具体的功能都在Handler 中.在这里,组合所有的Formatter ,和控制log 的输出的方向,继承自Filter.
def __init__(self, level=NOTSET): Filterer.__init__(self) self._name = None self.level = _checkLevel(level) self.formatter = None _addHandlerRef(self) self.createLock()
在init方法中看到,Handler 也有一个属性,通过把自身的属性和LogRecord 的level对比来决定是否处理这个LogRecord 的。每个Handler 都有一个Formatter 属性,其实就是上面介绍的Formatter 。Handler 就是来控制LogRecord 和Formatter 的,它还可以控制输出的方式,在后面会有,StreamHandler,FileHandler等。通过名称也就能明白具体能干什么,这就是编程取名的智慧。
Logger Objects
这个类通常会通过getLogger()或者getLogger(name)来得到,不会直接new 一个出来.它会有info(msg, *args, kwargs) ,warn(msg, args, *kwargs)等方法,
def __init__(self, name, level=NOTSET): Filterer.__init__(self) self.name = name self.level = _checkLevel(level) self.parent = Noneou self.handlers = [] self.disabled = 0
从init方法中能看到handlers 属性,这是一个list ,每个LogRecord 通过Handlers 不同的handlers 就能以不同的格式输出到不同的地方了。每个Logger 可以通过addHandler(hdlr)方法来添加各种Handler, 知道这些你就基本可以随意定制化了 下面就是我实现的json 格式的Formater,支持控制台颜色变化,当然前提是你的控制终端支持(Ubuntu14.04测试通过)
import re
import logging
import socket
import json
import traceback
import datetime
import time
try:
from collections import OrderedDict
except ImportError:
pass
RESERVED_ATTRS = (
'args', 'asctime', 'created', 'exc_info', 'exc_text', 'filename',
'funcName', 'levelname', 'levelno', 'lineno', 'module',
'msecs', 'message', 'msg', 'name', 'pathname', 'process',
'processName', 'relativeCreated', 'stack_info', 'thread', 'threadName')
RESERVED_ATTR_HASH = dict(zip(RESERVED_ATTRS, RESERVED_ATTRS))
COLORS ={
'HEADER' : '\033[95m',
'INFO' : '\033[94m',
'DEBUG' : '\033[92m',
'WARNING' : '\033[93m',
'ERROR' : '\033[91m',
'ENDC' : '\033[0m',
}
def merge_record_extra(record, target, reserved=RESERVED_ATTR_HASH):
for key, value in record.__dict__.items():
if (key not in reserved
and not (hasattr(key, "startswith")
and key.startswith('_'))):
target[key] = value
return target
def get_host_info():
host_name = ''
local_ip = ''
try:
host_name = socket.gethostname()
local_ip = socket.gethostbyname(host_name)
except Exception, e:
pass
return host_name, local_ip
class JsonFormatterBase(logging.Formatter):
def __init__(self, *args, **kwargs):
logging.Formatter.__init__(self, *args, **kwargs)
self._required_fields = self.parse()
self._skip_fields = dict(zip(self._required_fields,self._required_fields))
self._skip_fields.update(RESERVED_ATTR_HASH)
def parse(self):
standard_formatters = re.compile(r'\((.+?)\)', re.IGNORECASE)
return standard_formatters.findall(self._fmt)
def add_fields(self, record ):
log_record = {}
for field in self._required_fields:
log_record[field] = record.__dict__.get(field)
host_name , local_ip = get_host_info()
log_record[u'@hostName'] = host_name
log_record[u'@localIp'] = local_ip
return log_record
#merge_record_extra(record, log_record, reserved=self._skip_fields)
def process_log_record(self, log_record):
"""
Override this method to implement custom logic
on the possibly ordered dictionary.
"""
try:
new_record = OrderedDict()
except Exception, e:
return log_record
key_list = [
'asctime',
'levelname',
'@hostName',
'@localIp',
'threadName',
'thread',
'name',
'pathname',
'lineno',
'message',
]
for k in key_list:
new_record[k] = log_record.get(k)
new_record.update(log_record)
return new_record
def jsonify_log_record(self, log_record):
"""Returns a json string of the log record."""
return json.dumps(log_record, ensure_ascii=False)
def format_col(self, message_str, level_name):
"""
是否需要颜色
"""
return message_str
def formatTime(self, record, datefmt=None):
ct = self.converter(record.created)
if datefmt:
s = time.strftime(datefmt, ct)
else:
t = time.strftime("%Y-%m-%d %H:%M:%S", ct)
s = "%s.%03d" % (t, record.msecs)
return s
def format(self, record):
if isinstance(record.msg, dict):
record.message = record.msg
elif isinstance(record.msg, list) or isinstance(record.msg, tuple):
record.message = record.msg
elif isinstance(record.msg, basestring):
record.message = record.getMessage().split('\n')
elif isinstance(record.msg, Exception):
record.message = traceback.format_exc(record.msg).split('\n')
else :
record.message = repr(record.msg)
if "asctime" in self._required_fields:
record.asctime = self.formatTime(record, self.datefmt)
#
# if record.exc_info and not message_dict.get('exc_info'):
# message_dict['message'] = traceback.format_exception(*record.exc_info)
log_record = self.add_fields(record)
log_record = self.process_log_record(log_record)
message_str = self.jsonify_log_record(log_record)
message_str = self.format_col(message_str, level_name=record.levelname)
return message_str
class ConsoleFormater(JsonFormatterBase):
def __init__(self, *args, **kwargs):
JsonFormatterBase.__init__(self, *args, **kwargs)
def format_col(self, message_str, level_name):
if level_name in COLORS.keys():
message_str = COLORS.get(level_name) + message_str + COLORS.get('ENDC')
return message_str
def jsonify_log_record(self, log_record):
return json.dumps(log_record, ensure_ascii=False, indent=4)
class JsonFileFormater(JsonFormatterBase):
def __init__(self, *args, **kewars):
JsonFormatterBase.__init__(self, *args, **kewars)
def jsonify_log_record(self, log_record):
return json.dumps(log_record, ensure_ascii=False)
配置
很多时候我们并不是这样自己去实现一些Handler ,Formater ,之类的代码,用logging 提供的config 就能做到了,如何写config下面举个例子解释下,
SC_LOGGING_CONF = {
"version": 1,
"disable_existing_loggers": False,
"formatters": {
"simple": {
"format": "%(asctime)s [%(levelname)s] [%(threadName)s:%(thread)d] [%(name)s:%(lineno)d] - %(message)s"
}
},
"handlers": {
"console": {
"class": "logging.StreamHandler",
"level": "DEBUG",
"formatter": "simple",
"stream": "ext://sys.stdout"
},
"info_file_handler": {
"class": "logging.handlers.RotatingFileHandler",
"level": "INFO",
"formatter": "simple",
"filename": PATH + "info-" + date.today().isoformat() + ".log",
"maxBytes": 10485760,
"backupCount": 20,
"encoding": "utf8"
},
"error_file_handler": {
"class": "logging.handlers.RotatingFileHandler",
"level": "ERROR",
"formatter": "simple",
"filename": PATH + "errors-" + date.today().isoformat() + ".log",
"maxBytes": 10485760,
"backupCount": 20,
"encoding": "utf8"
}
},
"": {
"level": "INFO",
"handlers": ["console", "info_file_handler", "error_file_handler"]
}
}
}
首先定义了一个formater 叫simaple , 然后定义了三个Handler ,分别是输出到控制台,输出到文件和info,error的。
logging.config.dictConfig(CONFIG.SC_LOGGING_CONF)
通过这句就能让这些配置产生效果了,这也是config.py做的事情,不需要写很多代码也能定制个性化的log.。
以上就是本文的全部内容,希望对大家的学习有所帮助。
本文地址:http://www.45fan.com/a/question/48887.html
