Axis2学习笔记之Axiom知识介绍
|
Axis2学习笔记一 (Axiom 篇 ) |
|||
|
一. 简介 |
|||
|
Axis2 是继 Axis1 之后 Apache 软件组织推出的下一代 Webservice 的实现品 , 和 1.0 比较有如下较大的改进 : |
|||
|
1.不是在 Axis1 的基础上扩展,而是重新开发,重新实现。 |
|||
|
2.支持 SOAP1.1 和 SOAP1.2. 及 REST 风格。 |
|||
|
3.新的 XML 处理对象模型 Axiom, 更快更有效率。 |
|||
|
4.客户端支持同步、异步、单通道、双通道。 |
|||
|
5.支持 HTTP SMTP JMS TCP 多种协议。 |
|||
|
6.支持可插拔模块功能以强对数据的处理。 |
|||
|
二 . Axiom |
|||
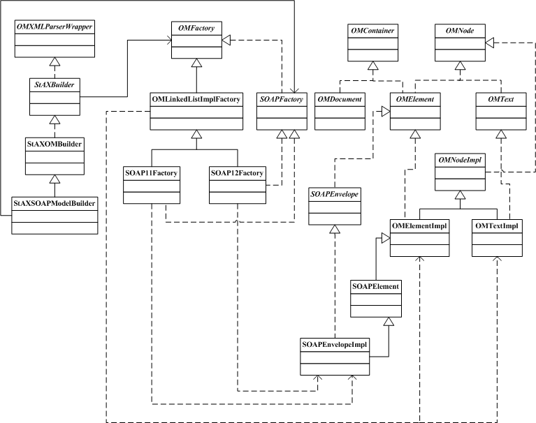
| SOAP 协议是基于 xml 做为数据交换的格式,所以 了解 axis2 工作原理 前 我们得了解一下AXIOM , Axis2 的映射 xml 数据的对象模型,其主要类图如下 : | |||
![]() |
|||
|
< 图一 >
|
|||
本文地址:http://www.45fan.com/a/question/68230.html

