魔兽世界7.0奥法技能怎么样?
魔兽世界7.0奥法技能解析
伤害解析
法伤数据
随着版本变化不断更新

回蓝机制
基础回蓝
目前奥法的回蓝不再与急速相关,每秒回蓝为1.5%*基础蓝量*(1+K),K为精通百分比
所谓基础蓝量就是法师在冰/火专精下的蓝上限
唤醒回蓝
唤醒的回蓝量现在只和蓝上限相关,不受奥术充能层数影响,不受急速影响
唤醒开始施法时立即回复蓝上限的25%,之后6秒引导回复3次,每次回复蓝上限的25%;引导时间受急速影响
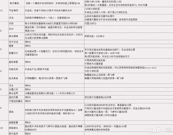
天赋介绍

机制变化
精通
奥法在7.0最大的变化就是精通机制的调整
WOD:造成的所有法术伤害提高x%,提高的百分比取决于法师所剩的法力
LEG:使你的法力值上限及法力恢复速度提升x%,使奥术充能的伤害加成效果额外提升x%/2
最直接的影响是,奥法的伤害和剩余法力不再相关了
现在精通的伤害加成仅对受奥术充能影响的法术起作用,不会影响其他技能
如果把0精通0充能下的法术伤害看做1,那么精通提供的伤害加成就是1+N(50%+K/2),N为充能层数,K为精通百分比

上图的4条线从下往上分别是随着精通的提高,每层奥术充能下伤害的变化;1%精通对于各层充能的伤害提升效果分别为0.33%,0.5%,0.6%,0.67%
奥法的伤害大体上还是分成两个部分
节能循环
5奥冲+2飞弹+1弹幕可以近似看成一个0消耗循环

上图是随着精通提高,一个5+2+1循环的伤害变化情况
在节能循环中每1%精通提供的伤害加成约为0.61%
泄蓝循环
精通同时增加蓝上限和回蓝,其中回蓝量是1.5%*基础蓝量*(1+K),K为精通百分比
蓝上限只在一直维持4充能的情况下有价值
上图是以100%精通的泄蓝时间为基准,随着精通提高造成伤害的变化情况
这个过程中每1%精通提供的伤害加成约为0.72%
目前泄蓝阶段和节能阶段的伤害比值并不清楚,其他技能在整体伤害中占的比例也不明确,只能先大致给出这样一个区间
神器特质
艾露尼斯之印
奥法神器的初始特质,是一个主动技能,需要对敌对目标施放,效果如下图

地上的圈就是技能效果,在圈里的敌人会减速并每秒受一次伤害同时叠加一层2%易伤,8秒后圈消失时爆炸,对圈里的所有敌人造成伤害
所有的效果都需要敌人在圈内,出了圈就什么都没有
这个技能伤害在前期非常可观,总共可以造成872%SP+1160%SP+15%*蓝上限的AOE伤害,并提供8秒递增到16%的易伤以及之后8秒固定16%的易伤
force bolt
这是神器本身的装备特效,装备神器后每次获得奥术充能会出现两种情况
叠加1层叫做Potentiation的BUFF,最多叠加10层

施放force bolt,对目标造成150%SP*BUFF层数的伤害
任何能获得充能的技能都可以产生Potentiation,包括奥冲,飞弹,奥爆,宝珠,天赋[充能完成]
每次获得奥术充能,都会做叠加BUFF和施放伤害的判定;也就是说宝珠和天赋[充能完成]可以获得多层BUFF
判定施放伤害后,如果有当前目标,会对目标造成伤害;如果没有目标,既不获得BUFF也不施放伤害
充能4层后继续刷新充能,既不会获得BUFF也不会施放伤害
施放伤害的判定几率大约20%,也就是说每次获得充能的伤害预期是150*0.8=120%SP
这个技能存在的意义是降低使用弹幕的损失,平衡奥法节能阶段和泄蓝阶段的伤害差
法师之触
法师之触:你的奥术冲击有一定概率使敌方变为定时炸弹,15秒后或者在目标死亡时,炸弹爆炸并造成伤害,相当于目标在炸弹持续时间内所承受总伤害的33%
根据个人测试结果,猜测机制为奥冲有15%几率触发,15秒内置CD
目前实际效果与描述不符,爆炸伤害只有总伤害的20%,并且爆炸是单体伤害,不知道目标死亡时怎么再造成伤害。
force bolt造成的伤害不计入爆炸伤害,爆炸效果受其他易伤影响,不受侵蚀影响
魔兽世界7.0奥法技能攻略 wow7.0奥法伤害机制变化就介绍到这里,相信各位玩家们都有所了解了吧,喜欢本文的玩家可以关注本站,小编还会为大家带来更多好看好玩的游戏游戏攻略。
本文地址:http://www.45fan.com/a/yxgl/40601.html
