仁王boss掉落技能书位置在哪?
仁王中,大多数的技能书都需要玩家击杀特定的boss才可以获龋下面小编就带来boss掉落技能书位置介绍,大家快来看看吧!

技能书掉落地点详解


以上就是小编给大家带来的仁王boss掉落技能书位置介绍的全部内容了,希望大家喜欢,祝大家生活愉快!更多实用攻略,更多最新消息请继续关注JB51!
本文地址:http://www.45fan.com/a/yxgl/88451.html
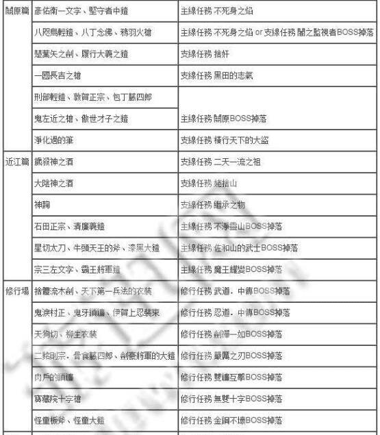
仁王boss掉落技能书位置在哪?
仁王中,大多数的技能书都需要玩家击杀特定的boss才可以获龋下面小编就带来boss掉落技能书位置介绍,大家快来看看吧!

技能书掉落地点详解


以上就是小编给大家带来的仁王boss掉落技能书位置介绍的全部内容了,希望大家喜欢,祝大家生活愉快!更多实用攻略,更多最新消息请继续关注JB51!