如何在blender 3D建模软件中渲染动画并导出视频?
尤其做3d动漫离开不了3d动画,我们看看blender怎么做动画并导出成视频。

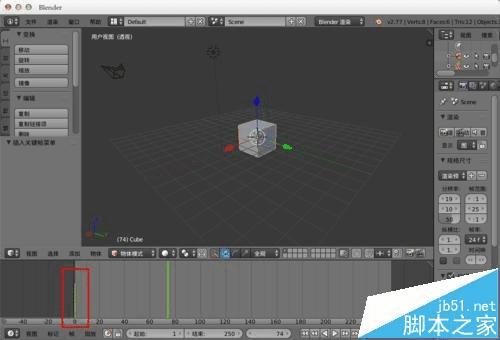
1、选择物体,然后在菜单中“物体”--“动画”--“插入关键帧”,或者直接“i”,调出“插入关键帧菜单”,在其中选则自己需要的动画方式。


2、完成关键帧插入后,动画时间轴上会变成黄色竖线。

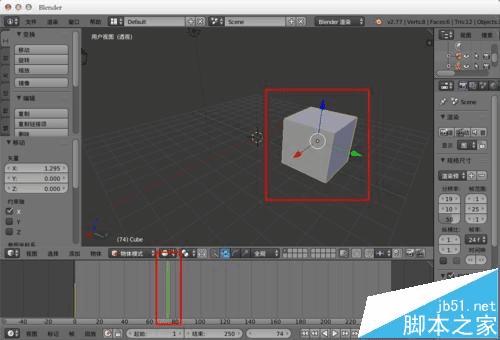
3、我们再次把时间轴上的位置移动到下一个位置,然后移动或者缩放旋转物体到下一帧的状态。

4、再次“i”,插入关键帧,就这样重复的做下去就会得到自己需要的动画过程。

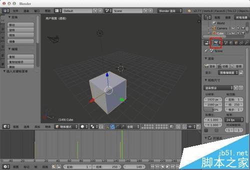
5、玩成动画所有帧的插入后,在右边的属性中选中“渲染”。

6、在下面的“输出”中可以选择渲染输出的路径位置,可以自己选择。

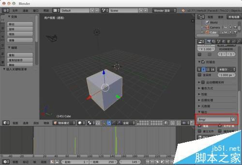
7、同时也可以选择渲染输出的类型,默认是PNG,我们可以选择以视频格式输出。

8、完成设置后,我们点击顶部菜单中的“渲染”--“渲染动画”,或者也可以“ctrl+f12”快捷键进行渲染输出。

9、等待渲染完成后,我们可以在输出路径位置找到类似这样的视频文件,这就是自己输出的动画视频。

10、切换3d视图与渲染窗口,可以在顶部菜单中“渲染”--“显示/隐藏渲染窗口”,或者“f11”快捷键切换。

11、渲染动画会发现自己的物体有时不在场景中,可以通过调节摄像机来修正,通过快捷键数字键盘中的“0”切换到相机视图进行调整。


本文地址:http://www.45fan.com/dnjc/49993.html
