如何使用UG投影曲线在圆柱上形成封闭的方法?
UG NX的曲线功能很多,有些功能可能使用了数年都不知道怎么用,因为很多结果可以使用不同的方法获得。这里介绍在该软件中如何使用投影曲线功能在圆柱上形成封闭的曲线。
1、首先打开软件,我这里用的NX10.0的版本,其它低版本都有这个功能。选择插入设计特征/圆柱,或者使用设置的相应快捷键,绘制一个圆柱体。圆柱体的绘制有多种方法,可查看下面的经验链接。


2、进入草图模块,选择创建平面,选取原YZ基准面为参考,将新基准面偏移到圆柱表面相切。如图所示。

3、在草图模块,绘制一段需要的曲线,这里绘制的是一段样条曲线,根据自己的需要调整形状和尺寸。

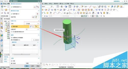
4、完成后退出草图,选择插入/派生曲线/投影,选取草图线,选择圆柱面为投影面,这里软件提示警报。将投影方向改成沿矢量方向,效果如图,完成在圆柱上的封闭曲线投影。


注意事项:
注意投影选择投影方向,当沿面的法向时,投影出来的线不是封闭缠绕圆柱面。
本文地址:http://www.45fan.com/dnjc/84233.html
