45fan.com - 路饭网

搜索: 您的位置主页 > 网络频道 > 阅读资讯:怎么样分析财务比率?

怎么样分析财务比率?

2015-11-29 20:58:51 来源:www.45fan.com 【

怎么样分析财务比率?

分析企业财务状况的最为广泛使用的方法就是财务比率分析。同时,企业财务比率分析也可以帮助我们了解企业在管理、市场营销、生产、研究和发展等其他方面的长处和短处。
 
企业财务比率分析是根据企业主要财务报表所提供的财务数据进行的。单纯计算企业的财务比率只能反映企业在某一个时点上的情况,只有把计算出来的财务比率与以前的、与其他企业相识的、和整个行业的财务比率进行比较,财务比率分析才有意义。
 
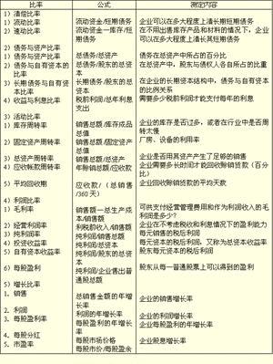
财务比率可以分为五大类:(1)清偿类比率,它们测定企业偿还短期债务的能力;(2)债务与资产比率,它们测定企业资产中有多少债务;(3)活动比率,它们测定企业资源的有效使用程度;(4)利润比率,它们通过测定销售和投资所产生的瘦依赖判定企业管理的有效性;(5)增长比率,它们测定企业在经济和行业中是否有能力保持或增强其经济实力。下面介绍一下主要的财务比率及其测定内容.
 
主要财务比率简介
 
怎么样分析财务比率?
 
企业的在财务比率分析也存在着局限性。首先,财务比率的计算是以会计报表提供的数据为基础的,但是各个企业对折旧、库存、科研和开发费用支出、成本、合并、税收等的处理可能是有差异的。其次,一些大型多样化企业可能难以与各行业的平均值进行有意义的比较。第三,由于通货膨胀的因素,可能会给企业的折旧、库存、成本和利润产生很大的影响,进行企业的财务比率分析一定要十分谨慎。第四,行业经营周期以及季节性因素也会给财务比率的趋势比较分析产生一定的影响。第五,一般很难说一个具体的比率是好还是不好。比如说,现金比率很高,一方面可以说明企业的短期清偿能力很高,但从另一方面来说,也说明先进管理货运永不恰当。
 
为了使财务比率分析称为分析企业内部长处和短处的有效工具,下面我们提供一个企业财务状况调查表。对于镇写问题的肯定或否定的回答,通常会表明企业在这一方面的长处或短处。
 
财务审计问卷表
 
清偿比率
 
1)企业的清偿比率是否呈上升趋势?
 
2)企业的清偿比率是否高过行业的平均水平?
 
资产债务比率(杠杆比率)
 
1)企业的资产债务比率是否呈上升趋势?
 
2)企业的资产债务比率是否高过行业的平均水平?
 
活动比率
 
1)企业的活动比率是否曾上升趋势?
 
2)企业的活动比率是否高于行业的平均水平?
 
盈利能力比率
 
1)企业的盈利能力是否呈上升趋势?
 
2)企业的盈利能力是否高于行业的平均水平?
 
增长比率
 
1)企业的增长比率是否呈上升趋势?
 
2)企业的增长比率是否高过行业的平均水平?
 
----摘自《企业战略管理理论与技术》 蓝海林 华南理工大学出版社
 

本文地址:http://www.45fan.com/a/question/29906.html
Tags: 企业 财务 比率
编辑:路饭网
关于我们 | 联系我们 | 友情链接 | 网站地图 | Sitemap | App | 返回顶部